合肥广德家园与英德市疫情实时播报摘要
合肥广德家园最新动态1、经济发展新动向要点列表:(1)产业园区建设进展:详细介绍广德家园产业园区的发展情况,包括新引进的企业和项目。(2)科技创新成果:展示广德家园在科技创新方面的成果,包括新研发的产品和技术。(3)...
奥运与经济风云,全球各国实时排名播报
随着奥运会的盛大开幕,全球的目光都聚焦在五环旗下,奥运不仅仅是一场体育盛会,更是各国经济、文化交流的舞台,本文将结合奥运盛事,为您实时播报最新世界各国经济排名。奥运与经济的关系奥运会作为全球最大的体育赛事之一,对举办...
公益行明星双马尾教程揭秘,发型魅力吸引实时访客统计
随着公益活动的日益普及和社交媒体的飞速发展,越来越多的明星通过参与公益活动传递正能量,女明星们的时尚造型也备受关注,一位公益行女明星所梳的双马尾发型成为热门话题,本文将为大家带来这款发型的详细教程,并实时统计访客对该...
港澳明星范女神与手机帧数深度解读,全面揭秘实时测试数据
释义要素(What)当我们谈论“港澳点睛女神范的明星”时,我们指的是那些在港澳地区备受瞩目,具有独特魅力和吸引力的女性明星,她们的时尚感、公众形象以及才艺等方面往往受到大众的广泛关注和讨论。“手机实时测试帧数”则是指...
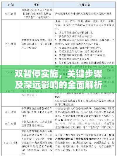
双暂停实施,关键步骤及深远影响的全面解析
在当前社会发展的大背景下,"落实双暂停"已经成为一个备受关注的热点话题,双暂停,即暂停线下聚集性活动、暂停部分行业营业,旨在应对可能出现的风险挑战,保障人民群众的生命安全和身体健康,本文将探讨如何...
原神3.2版本全新攻略,探索未知领域,助力你成为顶尖冒险家!
随着原神游戏的不断更新,新的版本3.2已经与玩家们见面,在这个版本中,新的角色、新的任务、新的装备和新的玩法纷纷亮相,让玩家们眼前一亮,本文将为大家带来原神3.2版本的最新卓越攻略,帮助大家更好地探索这个神秘的世界,...
苏州最新头条新闻聚焦,揭秘六月新动态
近年来,苏州以其独特的魅力和蓬勃的发展势头成为了国内外关注的焦点,而近期的苏州头条新闻更是吸引了无数人的目光,本文将围绕这些新闻展开,带您领略苏州的最新动态。经济发展再上新台阶苏州作为长江三角洲地区的重要城市,经济发...
英语励志语录朗读,激发无限潜能的力量之声
在我们的生活中,英语语录以其独特的魅力和深刻的内涵,激励着我们不断前行,这些励志语录不仅富含智慧,更是我们面对困难时的精神支柱,我们将一起朗读这些充满力量的英语励志语录,感受其中的魅力。经典英语励志语录1、"...
独家揭秘,路透下载背后的故事与真相大揭秘
随着互联网的普及,信息的传播速度日益加快,人们在获取信息的同时也在追求独家、深度的内容,我们就来谈谈一个备受关注的词汇:“独家惊闻路透下载”,这背后隐藏着怎样的故事和真相?让我们一起来探究。独家惊闻:引领信息前沿在信...
今日黄铜行情大揭秘,最新消息与深度价格分析
随着全球经济的复苏和各行业需求的增长,黄铜市场近期呈现出活跃态势,本文将为您带来黄铜的最新消息以及今日的行情分析,帮助您了解市场动态,把握投资机会。黄铜最新消息1、供应状况:全球黄铜矿产量稳步增长,但分布不均,主要产...













粤ICP备19130523号-1